響應國家“高質量發展”要求 核電寫入8地區“十四五”規劃!
中國粉體網訊
3月12日,中國政府網全文發布《中華人民共和國國民經濟和社會發展第十四個五年規劃和2035年遠景目標綱要》(以下簡稱《綱要》),《綱要》在“現代能源體系建設工程”專欄就核能發展作出如下統籌部署:
建成“華龍一號”、“國和一號”、高溫冷氣堆示范工程,積極有序推進沿海三代核電建設。推動模塊式小型堆、60萬千瓦級商用高溫氣冷堆、海上浮動式核動力平臺等先進堆型示范。建設核電站中低放廢物處置場,建設乏燃料后處理廠。開展山東海陽等核能綜合利用示范。核電運行裝機容量達到7000萬千瓦。

核電發展寫入多地區“十四五”規劃
在國家全盤統籌核電發展遠景之時,廣東、福建、浙江和吉林等8地區“十四五”規劃中均提到核電發展的側重點、目標和計劃。
廣東:安全高效發展核電
廣東省“十四五”規劃全文116429字,提及“核電”和“核能”關鍵詞的頻次分別為10次和4次,具體如下:
在總結“十三五”工作成績時,《規劃》提到,陽江核電、臺山核電建成投產。
緊接著在部署“十四五”工作重點時提到,安全高效發展核電,提高鈾資源保障水平。
同時,核電寫入專欄7-“‘十四五’時期廣東省能源保障體系重點建設工程”之中,位列第1項工作任務,具體表述如下:
核電方面,建設惠州太平嶺核電一期項目,新開工建設陸豐核電、廉江核電、太平嶺核電二期等項目,推進鈾資源保障重點建設工程。
此外,《規劃》還提到,有核電站的地市按需建設核輻射緊急醫學救援基地,以大力發展核電等非化石能源為重點等。
總體來看,與風電、光伏等非化石能源相比,廣東省“十四五”規劃將發展核電放在了突出位置。

《海南省高新技術產業“十四五”發展規劃》
7月7日, 海南省人民政府印發《海南省高新技術產業“十四五”發展規劃》(以下簡稱“規劃”),對核電、核能予以了濃墨重彩。
《規劃》提出,大力發展核能等清潔能源,并將“核能”單列一節加以詳細規劃、統籌。《規劃》表示,確保昌江核電一期正常運營,加快發展核電配套產業,引進核電建設期和運行期所需的機械、電器、儀表、控制系統及材料生產企業。推動建設核電運維服務中心,加快發展核電運行所需的技術支持和檢修運維服務、支持核技術在環保、放射醫學等領域的非動力應用。

廣西“十四五”規劃:積極穩步發展核電
2020年12月14日,《廣西自治區黨委關于制定廣西“十四五”規劃和二〇三五年遠景目標的建議》下發,核電寫入其中,具體表述如下:
大力發展風電、太陽能、氫能等清潔能源,深度開發水電,積極穩步發展核電,適度發展清潔煤電。

山東省:到2025年核電在運在建裝機1300萬千瓦
4月25日,總字數逾 8萬余字的山東省“十四五”規劃全文發布,在這份指導山東省未來5-10年經濟發展的行動綱領中,“核電”關鍵詞被提及11次。
在總結“十三五”工作成就時,《規劃》提出,以核電、氫能、 智能電網及儲能等為支撐的新能源產業成為重要支柱產業。
部署“十四五”工作任務方面,山東提出打造核能強省,到2025年核電在運在建裝機達到1300萬千瓦的發展目標。
實施核能高效開發利用行動計劃,按照“3+2”總體布局,穩步有序推進海陽、榮成、招遠等沿海核電基地建設,適時啟動第四核電廠址開發,探索核能小堆供熱技術研究和示范,打造核能強省。到2025年,在運在建核電裝機規模達到1300萬千瓦左右。

福建:發展核電等清潔能源
4月27日,國家發改委網站發布《福建省國民經濟和社會發展第十四個五年規劃和2035年遠景目標綱要》(簡稱《福建省“十四五”規劃》),核電被列為重點發展對象。
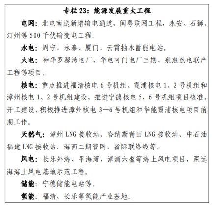
《規劃》提出,著力構建煤、油、氣、核、新能源和可再生能源多輪驅動、協調發展的能源供應體系。重點推進漳州核電、霞浦核電、神華羅源灣電廠等大型電源項目建設,建成華電可門電廠三期、漳州核電 1、2 號機組、霞浦核電示范快堆1號機組,到 2025 年,力爭全省電力總裝機達 8000 萬千瓦以上。

《規劃》顯示,未來5-10年福建省將推進7個核電機組建設。重點推進福清核電6號機組、霞浦核電1、2號機組和漳州核電1、2號機組建設,推進寧德核電5、6號機組項目核準、開工建設,積極推進漳州核電3—6號機組和華能霞浦核電項目前期工作。

江蘇省:加快田灣核電7、8號機組項目建設
江蘇省“十四五”規劃兩次提到“核電”關鍵詞,第一處表述是:安全利用核能,加快田灣核電7、8號機組項目建設;第二處表述是:支持田灣核電應急救援基地建設。

浙江省:到2025年核電裝機達1100萬千瓦以上
4月8日,國家發改委規劃司發布《浙江省國民經濟和社會發展第十四個五年規劃和2035年遠景目標綱要》(簡稱《浙江省“十四五”規劃》)提出,安全高效發展核電,圍繞核電基地探索建設零碳未來城(園)。

同時,核電列入專欄23“能源重大項目”之中,排在第1位。關于核電,《規劃》表示,建成三澳核電一期,推進三門核電二三期、三澳核電二期,形成浙北、浙東、浙南三大沿海核電基地,到2025年核電裝機達1100萬千瓦以上。

吉林省:穩妥實施核能供熱示范工程
2021年4月1日,《吉林省國民經濟和社會發展第十四個五年規劃和2035年遠景目標綱要》(簡稱《吉林省“十四五”規劃》)下發,提出穩妥實施核能供熱示范工程。


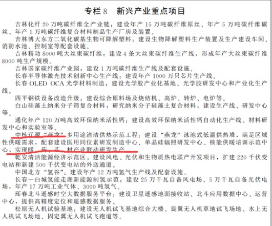
同時,核能供暖、供熱還寫入專欄8“新興產業重點項目”之中。《規劃》表示,中核遼源“燕龍”多用途清潔供熱示范工程:建設“燕龍”泳池式低溫供熱堆,滿足區域性供暖需求,配套建設醫用同位素研發制造中心、單晶硅輻照研發中心、核能供暖培訓示范中心,實現暖、藥、芯、材產業聯動研發生產。
以沿海為重點的核電布局

從廣東、廣西、浙江、江蘇、福建、山東、海南和吉林8省區公布“十四五”規劃來看,除了吉林省在嘗試發展核能供暖、供熱,其余7個省區均在布局核電。其中,山東省和浙江省均設定了核電裝機目標,前者提出到2025年在運在建核電裝機量達到1300萬千瓦以上, 后者錨定到2025年核電裝機量達到1100萬千瓦。
同時,山東省提出打造核電強省的目標,浙江省則致力于構建浙北、浙東、浙南三大沿海核電基地。廣東和福建兩省看上去低調,押注卻都是大手筆。以福建為例,未來5-10年將推進建設的核電機組達到7個,遙遙領先其他省、市、區。
由于在內陸建設核電站的時間表沒有出臺,我國核電發展的重心仍集中在沿海地區。截至2020年,中國大陸運行核電站的省、區有8個,主要是沿海的省區,從北到南依次為遼寧省、山東省、江蘇省、浙江省、福建省、廣東省、廣西壯族自治區和海南省。
核聚灣區 助力實現“雙碳目標”

在全國31個省、市、區兩會政府工作報告中,廣東省提及“核電”、“核能”關鍵詞的頻次最高,對發展核能的政策傾斜也相對突出。根據報告可以看出,核電、核能正成為拉動地方經濟發展的動力引擎, 也是助力“雙碳”目標早日達成的重要途徑。
積極響應國家“十四五”部署和“高質量發展”要求,落實國家粵港澳大灣區發展規劃,踐行特區精神,宣貫國家安全高效發展核能戰略,2021深圳核博會致力于打造世界一流的核能交流平臺,展示全球最先進的核能技術與產品,加強企業、產品、技術和人才之間的交流,深入探析全球核電產業發展新趨勢,為大灣區經濟發展注入新的活力,為我國核能高質量發展開辟新路徑,為我國實現“雙碳目標”、建設核強國貢獻力量。

- 2015-04-08
2015新材料發展趨勢研討會-暨第七屆海峽兩岸新材料發展論壇
2015-04-11- 2015-06-09
2015年復合材料(SMC/BMC GMT/LFTD)模壓成型技術創新和市場開發應用研討會
2015-05-19- 2015-05-11


