中國粉體網訊 特種陶瓷的主要制備工藝過程包括坯料制備、成型和燒結三步。在成型工藝完成后,燒結可以控制晶粒的生長,對材料的使用性能影響至關重大。到目前為止,陶瓷燒結技術一直是人們不斷突破的領域。
特種陶瓷燒結原理

燒結是指成型后的坯體在高溫作用下、通過坯體間顆粒相互粘結和物質傳遞,氣孔排除,體積收縮,強度提高、逐漸變成具有一定的幾何形狀和堅固燒結體的致密化過程。在宏觀和微觀上對燒結現象進行觀察,可以看到宏觀上,燒結后的產物體積收縮,致密度提高,強度增加。微觀上,氣孔形狀改變,晶體長大,成份變化(摻雜元素)。按照燒結過程中的變化,主要將燒結分為以下階段:
1.燒結前期階段
①粘結劑等的脫除:如石蠟在250~400℃全部汽化揮發。
②隨著燒結溫度升高。原子擴散加劇,空隙縮小,顆粒間由點接觸轉變為面接觸,空隙縮小,連通孔隙變得封閉,并孤立分布。
③小顆粒率先出現晶界,晶界移動,晶粒變大。
2.燒結后期階段
①孔隙的消除:晶界上的物質不斷擴散到孔隙處,使孔隙逐漸消除。
②晶粒長大:晶界移動,晶粒長大。
陶瓷燒結主要可分為固相燒結和液相燒結,并分別對應著不同的反應機理。液相燒結的反應機理可簡單歸納為熔化、重排、溶解-沉淀、氣孔排除;按照燒結體的結構特征,將固相燒結機理劃分為3個階段:燒結初期、燒結中期和燒結后期。
固相燒結示意圖

燒結前期:在燒結初期,顆粒相互靠近,不同顆粒間接觸點通過物質擴散和坯體收縮形成頸部。在這個階段,顆粒內的晶粒不發生變化,顆粒的外形基本保持不變。
燒結中期:燒結頸部開始長大,原子向顆粒結合面遷移,顆粒間距離縮小,形成連續的孔隙網絡。該階段燒結體的密度和強度都增加。
燒結后期:一般當燒結體密度達到90%,燒結就進入燒結后期。此時,大多數孔隙被分隔,晶界上的物質繼續向氣孔擴散、填充,隨著致密化繼續進行,晶粒也繼續長大。這個階段燒結體主要通過小孔隙的消失和孔隙數量的減少來實現收縮,收縮緩慢。
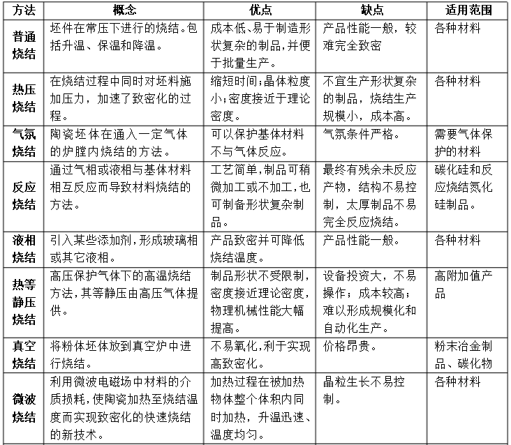
特種陶瓷燒結方法
人們根據不同的依據分別對陶瓷的燒結方法進行分類,其特點及適用范圍如下:
陶瓷燒結方法簡介


影響燒結的因素
1.粉末顆粒度
細顆粒增加燒結推動力,縮短原子擴散距離,提高顆粒在液相中的溶解度,導致燒結過程加速,但是過細的顆粒容易吸附大量氣體,妨礙顆粒間的接觸,阻礙燒結,因此必須根據燒結條件合理的選擇粒度。
2.外加劑的作用
固相燒結中,外加劑可通過增加缺陷促進燒結;液相燒結中,外加劑可通過改變液相的性質來促進燒結。
3.燒結溫度和時間
提高燒結溫度對固相擴散等傳質有利,但過高的溫度會促使二次結晶,使材料性能惡化。燒結的低溫階段以表面擴散為主,高溫階段以體積擴散為主,低溫燒結時間過長對致密化不利,是材料的性能變壞,因此通常采用高溫短時燒結提高材料的致密度。
4.燒結氣氛
在空氣中燒結,會使晶體生成空位、造成缺陷,所以燒結不同的基體材料要對氣氛進行選擇。而氣氛對燒結的影響又十分復雜。一般材料如TiO2、BeO、Al2O3等,在還原氣氛中燒結,氧可以直接從晶體表面逸出,形成缺陷結構,從而利于燒結;非氧化物陶瓷,由于在高溫下易被氧化,因而在氮氣及惰性氣體中進行燒結;PZT陶瓷,為防止Pb的揮發,要求加氣氛片或氣氛粉體進行密閉燒結。
5.成型壓力
坯體的成型壓力也對材料的性能影響至關重要。成型壓力越大,坯體中顆粒接觸的越緊密,燒結時擴散阻力越;過高的成型壓力又會是粉料發生脆性斷裂,不利于燒結。(粉體網編輯整理/橙子)
















