中國粉體網訊 鋰電池負極材料主要分為天然石墨負極材料和人造石墨負極材料。其中,天然石墨負極材料的上游為天然石墨礦石,人造石墨負極材料的上游包括針狀焦、石油焦、瀝青焦等原料。鋰電池負極材料下游行業為鋰電池行業,下游行業的產品最終應用于動力電池、3C消費電池及工業儲能電池三大領域。
行業主要上市公司:璞泰來(603659)、杉杉股份(600884)、中科電氣(300035)、翔豐華(300890)、國民技術(300077)、山河智能(002097)、百川股份(002455)。
鋰電池負極材料產業產業鏈全景梳理:下游鋰電池行業對負極材料發展影響較大
鋰電池負極材料上游根據產品種類不同,原材料有所不同。
天然石墨負極材料的上游原料來自天然石墨礦石,天然石墨礦石經過浮選后得到鱗片石墨〔還包括一種微晶石墨),浮選后的鱗片石墨經過粉碎、球形化、分級處理,得到球形石墨,球形石墨再經過固相或者是液相的表面包覆以及后續的一些篩分、炭化等工序,就變成了最終的改性天然石墨負極材料。
人造石墨負極材料是將針狀焦、石油焦、瀝青焦等原料在一定溫度下煅燒,再經粉碎、分級、高溫石墨化制成,其髙結晶度是通過髙溫石墨化形成的。其上游原料來源于煤化工和石油化工加工的副產品,價格受到石油價格的波動影響。一般來講,高能量密度的人造石墨負極材料主要使用針狀焦等作為原料,中低端負極材料則使用便宜一些的石油焦等。
鋰電池負極材料下游行業為鋰電池行業,下游行業的產品最終應用于動力電池、3C消費電池及工業儲能電池三大領域。鋰電池對鋰電池負極材料的比容量、壓實密度、循環壽命、安全性和成本等方面的要求不斷提高,推動了鋰電池負極材料相關技術的不斷提升。下游行業對負極材料行業的發展具有較大的影響,其需求變化直接影響到負極材料行業未來的發展狀況。

圖表1:鋰電池負極材料產業產業鏈
目前,天然石墨是鋰電池負極主要的原材料,主要的生產企業包括中國寶安、方大碳素等,上游生產設備涉及多種設備的供應廠商數量較多,但企業規模普遍都較小,很少有上市企業;在中游,貝特瑞、杉杉股份和璞泰來是鋰電池負極材料行業的龍頭企業;下游鋰電池行業的企業中,寧德時代在動力電池、3C消費電池和儲能電池領域均有布局,市場份額較大。

圖表2:中國鋰電池負極材料產業產業鏈全景圖
鋰電池負極材料產業產業鏈區域熱力地圖:廣東分布最集中
從我國鋰電池負極材料產業鏈企業區域分布來看,鋰電池負極材料產業產業鏈企業主要分布在廣東地區,其次是在湖南、安徽和江蘇等地區;其余地方,如浙江、福建、江西、遼寧等省份雖然有企業分布,但是數量極少。

圖表3:鋰電池負極材料產業產業鏈生產企業分布熱力地圖
從代表性企業分布情況來看,廣東、湖南、安徽和江蘇等地代表性企業較多,同時浙江、上海擁有負極材料的龍頭企業杉杉股份、璞泰來。

圖表4:鋰電池負極材料產業代表性企業區域分布圖
鋰電池負極材料產業代表性企業產能/產量情況
目前,布局了鋰電池負極材料的上市企業中,貝瑞特的負極材料產量和杉杉股份的負極材料產能遙遙領先于其它企業。鋰電池負極材料產業產業鏈上的其它代表性企業產能/產量情況如下:

圖表5:鋰電池負極材料產業代表性企業產能/產量情況
注:統計的企業為公布相關產能/產量數據的上市企業,未公布具體產能/產量數據的上市企業未納入統計中。
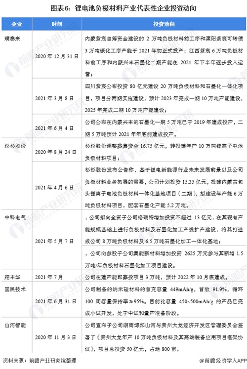
鋰電池負極材料產業代表性企業最新投資動向
2020年以來,鋰電池負極材料產業代表性企業的投資動向主要通過對子公司增資的方式投資鋰電池負極材料生產基地項目。鋰電池負極材料產業代表性企業最新投資動向如下:

圖表6:鋰電池負極材料產業代表性企業投資動向
(中國粉體網編輯整理/青黎)
注:圖片非商業用途,存在侵權告知刪除




















