中國粉體網訊 氣力輸送技術是目前最理想的粉體材料輸送技術。鋰離子電池正負極材料屬微米級粉體材料,其生產加工過程與其他粉體材料類似,存在易揚塵,輸送效率低,周轉困難等問題。如何有效的解決鋰離子電池正負極材料生產過程的輸送問題,從根部上杜絕揚塵、物料受污染導致的產品質量問題,提高輸送效率,同時也能降低勞動強度,是氣力輸送的優勢所在。
鋰離子電池正負極材料具有流動性好、堆積密度小等特點,滿足氣力輸送的基本要求條件。據中國粉體網編輯了解,越來越多的鋰離子電池正負極材料的生產廠家,采用氣力輸送作為生產過程中物料的輸送手段。

氣力輸送系統簡圖(圖片來源:馬愛純等.氣力輸送管道壓降預測影響的數值模擬研究)
一、氣力輸送的工作原理
氣力輸送系統是依靠空氣流動將干燥的散狀固體粒子或顆粒物料輸送到指定地點的一種輸送裝置。其原理是利用輸送風機在密封管道內產生與外界大氣壓不同的壓力,形成壓力差。這個壓力差值賦予了空氣流動的能量,使得空氣能夠以氣流的形式攜帶小顆粒固體(例如:
煤灰)一起順著管道向前。
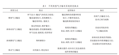
二、氣力輸送的分類
從氣力輸送實質考慮,按料、氣兩相質量比和按料、氣兩相流體力學特征分類,可將氣力輸送系統分為以下四類:
1、稀相氣力輸送
氣流速度較高,物料懸浮在鉛垂管內呈均勻分布,在水平管內呈飛翔狀態,空隙率很大。物料的輸送主要依靠較高速度的空氣所形成的動能,因而也稱稀相動壓輸送。通常氣流速度在12~40m/s之間,料、氣質量比(料氣比)在1~5之間,最大可達15。稀相氣力輸送系統輸送氣體的壓力小,輸送速度大,對機械系統的磨損大,適用于輸送物料的質量和粒度較小、物料干燥輸送距離短的場所。
2、濃相動壓氣力輸送
氣流速度在8~15m/s之間。物料在管內已不再均勻分布,而呈密集狀態,但管道并未被物料堵塞,因而依然依靠空氣的動能來輸送,稱為濃相動壓輸送。這類流動狀態的氣送裝置有:高壓壓送、高真空吸送和流態化輸送。料氣比的變化范圍很大,高壓壓送與高真空吸送的料氣比大致在15~50之間,流動狀態呈脈動集團流。而對于易輸送的粉料,料氣比可高達200以上,呈流態化輸送。
3、濃相靜壓氣力輸送
物料密集而栓塞管道,依靠氣流的靜壓來輸送物料,稱為濃相靜壓氣力輸送。
4、筒式氣力輸送
將需要輸送的物料、物件裝入傳輸筒或筒車內,利用空氣的靜壓使傳輸筒在管道內飛速滑行的一種輸送方式,用于既難于懸浮,而本身又無法成栓的成件貨物輸送。
不同類型的氣力輸送系統具有不同的優缺點,詳見表1

(圖片來源:邵亮峰等:鋰離子電池正負極材料輸送系統研究)
三、氣力輸送系統在鋰離子電池正負極材料生產中的應用
據中國粉體網編輯了解,采用氣力輸送技術輸送物料,是現代鋰離子電池正負極材料廠家物料輸送轉運發展的趨勢。當升科技、科恒股份、寶泰隆等鋰離子電池正負極材料上市公司將氣力輸送系統與鋰離子電池正負極材料生產環節連接起來,建成智能集成控制系統,實現生產系統的自動運行,實現鋰離子電池正負極材料的氣力輸送,促進生產效率的提高,間接提高了生產效益。
以生產石墨負極材料為例,作出分析。石墨負極材料典型生產工藝見圖1。

(圖片來源:邵亮峰等:鋰離子電池正負極材料輸送系統研究)
1、氣力輸送系統與鋰離子電池正負極材料生產環節的結合
(1)氣力輸送裝置的出料口與粉碎機、混料機、振動篩、包裝機的進料站連接,實現無塵上料,杜絕粉塵污染,通過傳感器檢測來控制氣力輸送裝置的連續自動給料。比如粉碎機的無塵上料,氣力輸送裝置的進料口與無塵投料站相連接,氣力輸送裝置于粉碎機的進口上端,與料斗進行密封連接,料斗上裝有料位傳感器,通過料位檢測,控制氣力輸送裝置實現自動無塵上料。
(2)包覆混合機可實現兩種或多種電池組分的混合,鋰離子電池正負極材料生產廠家常使用電池組分自動稱重模塊,將稱重好的電池組分用位于兩臺緩存料倉上端的氣力輸送裝置輸送。緩存倉上裝有傳感器,傳感器將采集的數據傳輸到PLC(可編程邏輯控制器)控制端,PLC控制端微處理器通過分析對比數據,控制氣力裝置將鋰離子電池正負極材料運到包覆混合機,實現包覆混合機無塵的上料和配料。在混料機生產環節,氣力輸送裝置將碳化破碎后的混合物料直接輸送到混料機,實現無塵給料。
2、氣力輸送系統在鋰電池正負極材料的生產加工過程中存在的問題
(1)在生產不同類型規格的鋰離子電池正負極材料前,必須對整個生產系統進行清場處理,否則前期的物料會污染后批次的產品質量。目前常使用在線清洗系統,但清洗系統投入成本較高,存在部分粘結物料遺留問題。
(2)石墨負極材料在加工過程中,固體包覆劑使用瀝青的粒度特別小,黏度大,容易粘在氣力輸送系統的管道器壁上導致包覆混合機配料不精確,氣力輸送系統的空氣介質,會導致石墨瀝青的出現分離現象,影響負極材料的性能。據中國粉體網了解,通過科學合理的氣流模型、物料的形態控制及粉體軟著落技術等,可有效的解決甚至杜絕這些問題。
小結:
氣力輸送系統在運輸鋰離子電池正負極材料方面具有諸多優勢,在鋰離子電池行業,其應用也越來越廣泛。在氣力輸送系統研究中,可加大在人工智能控制方面的研究,將氣力輸送系統的各個運輸環節與連接設備有機結合,形成一個整體高度自動化系統。這個系統在控制技術上融合大數據和物聯網技術,嵌入高級計算機系統,嵌入高級算法等,對采集的數據進行數據計算和分析,實現氣力輸送系統自我控制、自我機械故障診斷分析等,實現氣力輸送系統的無人值守,降低企業生產成本,提高鋰離子電池正負極材料生產企業的經濟效益和社會效益。
參考來源:
張瓊. 固體物料氣力輸送中給料設備的選型及應用
仝玉超. 鋰離子電池正負極材料氣力輸送系統研究
邵亮峰,馬斌悍等. 鋰離子電池正負極材料輸送系統研究
馬愛純,Williams KC等.氣力輸送管道壓降預測影響的數值模擬研究
(中國粉體網編輯整理/青黎)
注:圖片非商業用途,存在侵權告知刪除





















