中國粉體網訊 目前國內動力鋰電池行業主要上市公司:寧德時代(300750)、比亞迪(002594)、欣旺達(300207)、國軒高科(002074)、億緯鋰能(300014)、鵬輝能源(300438)、孚能科技(688567)、蔚藍鋰芯(002245)等。
動力鋰電池行業產業鏈全景梳理:稀土回收成重要一環
動力鋰電池的產業鏈上游原材料主要包括鎳鈷錳、鋰礦和石墨礦,由此構成正負極材料、電解液、電極基材、隔膜等;中游則是將正負極材料、電解液、電極基材、隔膜組裝成電芯后進行制造和封裝;下游是動力鋰電池的應用領域,主要應用在各種車輛、船舶、飛機等內燃機的啟動中。

目前,我國動力鋰電池行業上游原材料的代表性企業有金川集團、西部礦業、天齊鋰業、多氟多、天賜材料等;中游電芯制造及封裝的代表性企業有寧德時代廈門鎢業、三菱化學、億緯鋰能。

動力鋰電池行業產業鏈區域熱力地圖:廣東分布最集中
從我國動力鋰電池產業鏈企業區域分布來看,動力鋰電池行業產業鏈企業主要分布在廣東地區,其次是在江蘇、安徽、河南等地區;其余地方,如吉林、黑龍江、青海、西藏等省份雖然有企業分布,但是數量極少。

從代表性企業分布情況來看,廣東、江蘇、福建、四川、浙江等地代表性企業較多。動力鋰電池行業有寧德時代、比亞迪、國軒高科、億緯鋰能等。

動力鋰電池行業代表性企業產能/產量情況
目前,布局了動力鋰電池原材料、電芯制造及封裝業務的上市企業中,杉杉股份、天賜材料、寧德時代的產能/產量處于領先低位。動力鋰電池行業產業鏈上的其它代表性企業產能/產量情況如下:

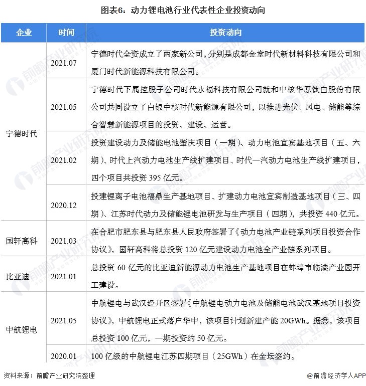
動力鋰電池行業代表性企業最新投資動向
近年來,動力鋰電池行業代表性企業的投資動向主要包括投資新建產能項目、成立公司拓展業務。動力鋰電池行業代表性企業最新投資動向如下:

來源:前瞻產業研究院
(中國粉體網編輯整理/長安)
注:圖片非商業用途,存在侵權請告知刪除!















