中國粉體網訊 10月22日,駱駝股份公布,公司與三峽電能能源管理(湖北)有限公司(“三峽電能”)于2021年10月21日簽訂了《關于光伏及儲能項目的合作協議》,各方擬在光伏項目及儲能項目等領域展開合作。
公告顯示,本次合作目標為充分利用三峽電能及駱駝股份雙方的資源優勢,力爭在2025年前共同完成不低于150MW分布式光伏項目及不低于1GWh儲能項目。
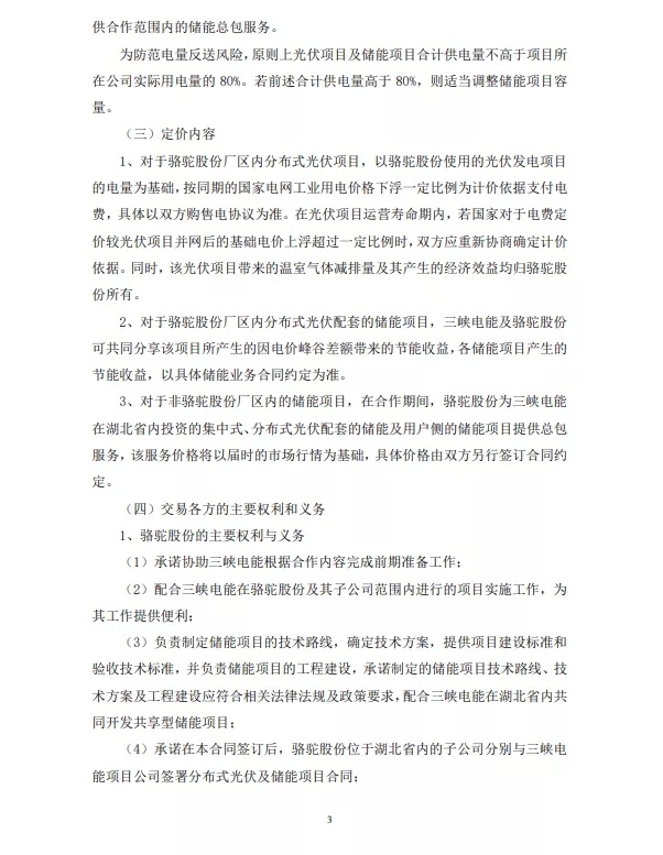
公告稱,本次合作內容為在“十四五”期間共同合作,三峽電能分階段為駱駝股份全國范圍內子公司安裝不低于150MW分布式光伏發電設施及配套不低于100MWh儲能設施,同時三峽電能力爭在該期間在湖北省內投資900MWh儲能項目,駱駝股份為三峽電能提供合作范圍內的儲能總包服務。
為防范電量反送風險,原則上光伏項目及儲能項目合計供電量不高于項目所在公司實際用電量的 80%。若前述合計供電量高于80%,則適當調整儲能項目容量。
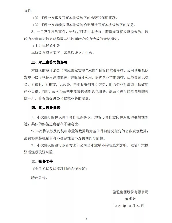
駱駝股份表示,本協議的簽訂是公司響應國家實現“雙碳”目標的重要舉措,公司利用光伏發電不僅可以使用清潔能源,實現循環利用,促進企業節能減排,還能做到無噪音、無輻射、無排放、無污染,產生良好的社會效益,助力企業打造綠色低碳的產業集群。同時,公司為三峽電能提供儲能總包服務,是公司進軍儲能領域的關鍵一步,將有效促進公司儲能業務的發展。
公告如下:





(中國粉體網編輯整理/初心)
注:圖片非商業用途,存在侵權請告知刪除!
















