中國粉體網訊 金屬鈉具有理論容量高、成本低、資源豐富等優勢,已成為鈉離子電池理想的負極材料。然而,鈉金屬負極的現實可行性仍然受到不受控制的鈉枝晶問題的阻礙。
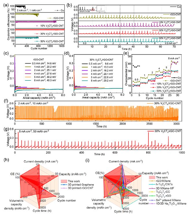
近日,鄭州大學王燁教授、徐俊敏副教授、新加坡科技設計大學(SUTD)楊會穎副教授通過直接墨寫3D打印技術制備了一種人工三維分級多孔親鈉性V2CTx/rGO-CNT微網格氣凝膠,并進一步將其用作Na金屬的基體以獲得Na@V2CTx/rGO-CNT鈉金屬負極。實驗顯示,V2CTx/rGO-CNT電極可在2mAcm-2、10mAhcm-2下產生超過3000小時的優異循環壽命,平均庫侖效率為99.54%。更有吸引力的是,它甚至可以在5mAcm-2和50mAhcm-2的超高面容量下穩定運行超過900小時。此外,將Na@V2CTx/rGO-CNT負極與Na3V2(PO4)3@C-rGO正極配對的全電池可在100mAg-1下循環400次后提供86.27mAhg-1的高可逆容量?傊,這項工作不僅闡明了親鈉性V2CTx/rGO-CNT微網格氣凝膠電極上優異的鈉沉積化學,而且還提供了一種通過3D打印方法制備先進鈉金屬負極的方法。

文章要點:
1.作者通過3D打印技術成功制備了一種V2CTx/rGO-CNT微網格氣凝膠,并進一步將其用作鈉金屬負極的基質。
2.這種3D打印的V2CTx/rGO-CNT微網格具有以下優勢:(1)大的比表面積可以顯著降低電流密度并為鈉沉積提供豐富的成核中心;(2)3D打印的人工分級多孔結構不僅促進了電解液的滲透,保證了電解液與活性材料的緊密接觸,而且大大提高了離子傳輸速率,緩解了電極體積膨脹;(3)原位TEM、原位SEM、原位光學顯微鏡和密度泛函理論(DFT)模擬結果證實,親鈉性V2CTxMXene納米薄片與鈉離子具有高結合能,可有效提高Na成核和沉積穩定性。
3.所有這些綜合分析為通過先進3D打印技術來提高鈉金屬負極的循環穩定性而制備親鈉MXene基質提供了深入的見解。

圖13D打印V2CTx/rGO-CNT微網格氣凝膠電極的制備過程

圖2V2CTx/rGO-CNT的形貌和結構表征

圖3不同電極上Na金屬沉積/剝離的電化學性能

圖4鈉沉積/剝離形態

圖5全電池性能
原文鏈接:
https://pubs.acs.org/doi/abs/10.1021/acsnano.2c01186
(中國粉體網編輯整理/文正)
注:圖片非商業用途,存在侵權告知刪除!
















