中國粉體網訊 塑料的填充改性是指在樹脂中加入低成本的填料從而降低聚合物制品成本的一類復合技術,其首要目的往往是降低成本。但既然是填充改性,填充之后提高某些性能也是可以實現的。
在熱塑性塑料中,填充可以改善復合制品的耐熱性、剛性、硬度、尺寸穩定性、耐蠕變性、耐磨性、阻燃性、消煙性及可降解性,降低成型收縮率以提高制品精度;在熱固性塑料中,除前述的性能改善外,對某些樹脂是加工中必不可少的補強材料,如不飽和樹脂、酚醛樹脂及氨基樹脂等都需要進行填充補強。
一、傳統塑料填充改性VS新型塑料填充改性
傳統塑料填充改性最大缺點為在降低制品成本的同時,導致制品某些性能的下降甚至是大幅度下降和密度大幅度提高,其中最明顯的下降性能有沖擊強度、拉伸強度、透明性及制品表面光澤度等。新型塑料填充改性最大的優點為既可以降低成本又可以改善性能。這是因為隨著填料品種的不斷開發和粒度的不斷細化,隨著聚合物填充包覆技術的不斷發展,聚合物的填充完全可以實現改性功能。
對塑料填充影響最大的技術有如下兩項。一是超細填料和納米填料的開發。眾所周知,常規粒度填料的加入會導致復合材料沖擊強度的大幅度下降,而超細填料和納米填料的加入不但復合材料的沖擊強度和拉伸強度不會下降,反而會有不同程度的升高,這就是剛性增韌和增強技術。此外,超細粉體還具有比表面積大、表面活性高、化學反應速率快、燒結溫度低且燒結體強度高、遮蓋率高等優良的物理化學性能,加工及應用范圍也進一步擴寬。
我國超細粉碎設備是伴隨著現代高技術和新產業發展起來的新興產業。目前所生產的機種類型與國外相差不大,國際上成熟的機型在我國幾乎都能生產,基本上能滿足國內市場日益增長的需求。目前常見的超細粉碎設備類型主要有高速機械沖擊磨、氣流磨、攪拌磨、振動磨、旋轉筒式磨、塔式磨、旋風自磨機、離心磨、高壓射流粉碎機等。
各型磨機的粉碎原理及適用范圍

超細粉碎設備按粉碎方式不同可分為干式和濕式兩種,在工業上多用濕式方式,如濕式攪拌磨等,干式粉碎設備以氣流式粉碎機、高速機械沖擊磨、旋風自磨機等為主,也有干、濕兩用的介質攪拌磨、旋轉筒式磨、高壓射流粉碎機等。總體來看,設備的大型化、高效化、節能化和超細研磨是當今設備設計開發的主要趨勢。
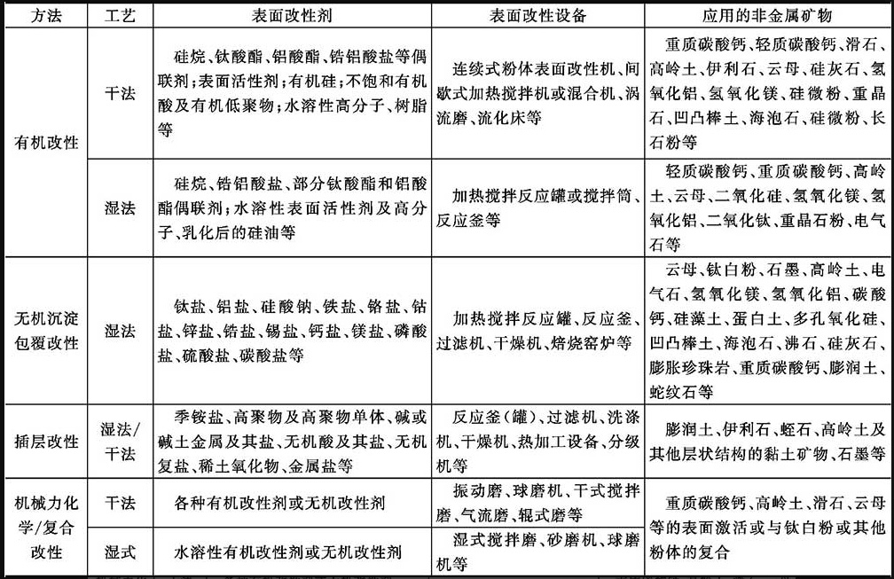
二是填料表面的多功能復合處理技術:填料表面的處理技術發展越來越快,其發展經歷了從硬脂酸→單一偶聯劑→多功能偶聯劑→大分子偶聯劑→相容劑→復合偶聯劑的歷程,使填料與樹脂的結合力越來越大,對制品性能的提高幅度也越來越大。目前礦物粉體表面改性常用的方法有干法和濕法兩類,包含有機表面改性、無機表面(沉淀包覆)改性、機械力化學改性、插層改性以及復合(無機/有機復合、機械力化學/有機或無機復合)改性等。
非金屬礦物粉體表面改性常用的表面改性劑、表面改性設備及應用

填料在填充前都要處理嗎?其實,并非如此。是否進行處理,要看具體情況而定。
一方面看填充量大小,填充量較小時,可不進行處理;二方面要看填料的粒度大小,如果粒度小于800目其自身分散性就很好,就不需要進行偶聯處理;三方面看對復合制品的性能要求,如對性能要求很低,也可不進行處理;四是要看填料出廠時的表面處理狀態,如果沒有處理或者只用水性表面活性劑進行分散處理還需要進行偶聯處理,如果只用硬脂酸處理有時還需要進一步用偶聯劑處理,如果用偶聯劑處理基本上可以不進行處理。對填料進行表面處理,目的使表面從親水性變成疏水性,在高填充或復合材料性能要求高的場合是必要的。
二、塑料填充的正面改性作用
1、填料的共同改性性能
①提高復合材料的剛性:具體體現在彎曲強度、彎曲模量、硬度等性能指標上。填料中二氧化硅的含量越高,剛性改性效果就越明顯。各類填料剛性改性大小依次為二氧化硅(提高120%)>云母(提高100%)>硅灰石(提高80%)>硫酸鋇(提高60%)>滑石粉(提高50%)>重質碳酸鈣(提高30%)>輕質碳酸鈣(提高20%)。
②提高復合材料的尺寸穩定性:具體體現在降低收縮率、降低翹曲、降低線膨脹系數、降低蠕變、增加各向同性程度,尺寸穩定效果大小依次為球形填料>顆粒填料>片狀填料>纖維狀填料。
③提高復合材料的耐熱性:具體性能指標為熱變形溫度,如熱變形溫度隨滑石粉含量增加而提高。
④提高復合材料熱穩定性:無機粉體可以不同程度吸收促進分析物質,從而降解熱分解程度。此外,無機填充還可以提高復合材料耐磨性、提高硬度等。
2、填料的特殊改性性能
之所以稱為填料的特殊改性性能,是因為有的填料有、有的填料沒有這些改性功能,對同一種填料不同條件下可能有、可能沒有改性功能。
①提高復合材料拉伸和沖擊性能:無機粉體并不能總是提高復合材料拉伸和沖擊性能,只有在達到特殊條件才可以提高,而且提高幅度也并不大。無機填料達到一定細度后,填料表面包覆處理得好、復合體系中添加相容劑后,可以改善復合材料拉伸強度和沖擊強度。不同填料品種的改善效果不同,對沖擊強度玻璃微珠>硫酸鋇>輕質碳酸鈣>重質碳酸鈣>滑石粉,對拉伸強度硅灰石>滑石粉>重質碳酸鈣>輕質碳酸鈣。
②改善復合材料的流動性:絕大多數無機粉體都可以提高復合材料的流動性,但滑石粉卻降低復合材料的流動性。
③改進復合材料光學性能:無機粉體可以提高復合材料的遮蓋性、消光性和散光性,如鈦白粉就是典型的強遮蓋力強無機顏料。
④提升復合材料燃燒環保性能:一是無機粉體材料可以使復合材料燃燒透徹,原因為燃燒時會產生裂縫,增加氧氣接觸面積;二是無機粉體在復合材料燃燒時可以吸收部分毒氣體,降低毒氣排放量;三是無機粉體提高了復合材料的熱傳導性能,使燃燒更加迅速,縮短燃燒時間。
⑤促進復合材料的阻燃性:并不是所有的無機粉體對阻燃都有所幫助,只有含硅元素的無機粉體有助于阻燃性提高,可以作為阻燃協效劑。具體原因在含硅材料燃燒時可以在燃燒物表面形成阻隔層,減少氧氣接觸材料表面的概率,具體含硅填料品種如滑石粉、硅灰石、云母、硅藻土、分子篩、白炭黑等。而碳酸鈣、硫酸鋇等非含硅無機粉體反而影響阻燃性發揮,原因為含有碳酸鈣的復合材料在燃燒時會因樹脂膨脹而產生縫隙,從而增加復合材料接觸氧氣的機會。例如,含有30%碳酸鈣的聚乙烯復合薄膜燃燒時間為4s,而純聚乙烯薄膜的燃燒時間為12s,兩種相差3倍之多。
⑥優化復合材料的其他性能:成核劑作用,當滑石粉的粒度小于1μm時,在PP中可以起到無機成核劑的作用。阻隔紅外線作用,本身含有硅的無機粉體如滑石粉、高嶺土、云母都具有良好的紅外線和紫外線阻隔性能。透過X射線功能只有硫酸鋇具有,可以用于醫學上鋇透視的顯影劑。表面性能提高,可以改善復合材料的電鍍性、開口性和印刷性能。熱傳導性能,可以提高復合材料的導熱系數。
結語
粉體對塑料填充改性的作用有目共睹,關于填充改性的配方也有很多技術是圍繞粉體顆粒吸液性質、形狀、粒徑等性質展開的。不過,粉體填充改性有正面作用,也有負面作用,而且負面作用的由來也在這些性質當中,逆向思維下也有很高的研究價值,也是促進技術進步的重要因素,在技術和裝備研發過程中也應該予以重視。
參考文獻:
李建軍主編《塑料配方設計(第三版)》中國輕工業出版社
鄭水林、孫志明編著《非金屬礦物加工與應用(第四版)》
周春暉主編《碳酸鈣清潔加工和產品鏈》化學工業出版社
粉體網等
(中國粉體網編輯整理/昧光)
注:圖片非商業用途,存在侵權告知刪除!

















