中國粉體網訊 高純超細氧化鋁粉體的純度和粒度沒有明確的定義,一般純度大于99.9%,粒度小于10μm。其純度可分為3N(大于99.9%)、4N(大于99.99%)、5N(大于99.999%)等級別,粒度可分為微米級(1-10μm)、亞微米級(0.1-10μm)、納米級(小于100nm)。因為高純超細氧化鋁粉體具有高耐磨性、耐高溫腐蝕性、高電阻率、高導熱性等特性,并且成本低廉,儲量豐富,所以氧化鋁材料被應用于機械工業、耐火材料、電子工業、照明、石油化工及航空航天等領域。
1.半導體領域
半導體設備常用的陶瓷材料莫過于氧化鋁陶瓷,主要采用高純Al2O3涂層或Al2O3陶瓷作為刻蝕腔體和腔體內部件的防護材料。除了腔體以外,等離子體設備的氣體噴嘴,氣體分配盤和固定晶圓的固定環等也需用到高純氧化鋁陶瓷。再例如在晶圓拋光工藝中,氧化鋁陶瓷可被廣泛應用于拋光板、拋光磨墊校正平臺、真空吸盤等。
2.電子工業領域
高純氧化鋁陶瓷的高頻介電損耗小,絕緣性能優良,可用于制備絕緣性器件、陶瓷基板及透明氧化鋁陶瓷等。其中,應用比較廣泛的為陶瓷基板與透明氧化鋁陶瓷,在許多特種光學儀器、照明設備及空間衛星設備等方面得到越來越廣泛的應用。
3.醫學應用領域
高純氧化鋁陶瓷因具有的良好的生物相容性、機械性能以及化學穩定性,將其植入人體,不會引起人體的排斥反應,可廣泛用于制備人造骨、螺栓及人造關節等,在臨床和科研上已經得到認可。
4.機械應用領域
高純氧化鋁陶瓷具有優良的機械性能,采用常壓燒結方法可制備抗折強度約為 250 MPa的氧化鋁陶瓷,而采用熱壓燒結方法制備的高純氧化鋁陶瓷,其抗折強度可達500MPa,硬度可達9GPa(莫氏硬度)?蓪⑵溆米髂ポ、陶瓷釘等,其中應用最為廣泛的是高純氧化鋁陶瓷刀具和高純氧化鋁瓷球。
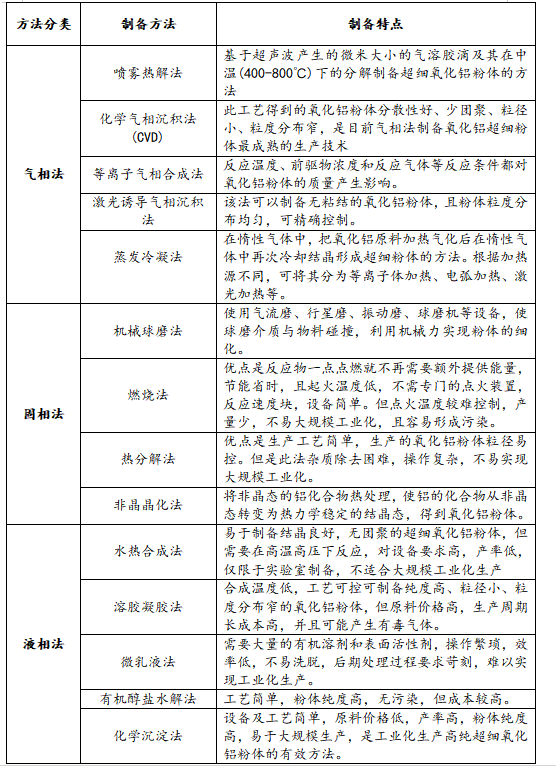
高純超細氧化鋁粉體的制備方法很多,根據物質的聚集狀態可以分為氣相法、固相法及液相法,根據有無化學反應可以分為物理法和化學法,根據工藝條件可以分為干法和濕法。

2024年10月29-31日在上?鐕少彆怪行,由北京粉體技術協會與柏德英思展覽(上海)有限公司聯合主辦“2024先進陶瓷粉體制備及應用技術研討會”,濟源恒信陶瓷總工武福運將帶來《高純超細氧化鋁生產及應用》的報告,該報告介紹了高純超細氧化鋁生產方法、主要生產設備及主要用途。

專家簡介
武福運,內蒙古大學化學系研究生畢業,碩士學位。原中國鋁業中州分公司特種氧化鋁廠高級主管、技術生產廠長;技術中心研究室主任、高級主管、主任工程師;河南晶弘精密陶瓷有限公司總工;南山集團東海氧化鋁特種氧化鋁廠廠長、技術廠長。中國鋁業高級職稱評審委員會委員,河南省有色冶金專家,教授級高級工程師。是中國鋁業多品種氧化鋁專家,具有豐富的多品種氧化鋁新產品研發和產業化經驗。
來源:
洞見熱管理:氧化鋁粉體,新質生產力變革下的不可或缺
中國粉體網:高純氧化鋁陶瓷:四大領域的關鍵‘瓷’器,盡顯“純凈”魅力.山川
(中國粉體網編輯整理/空青)
注:圖片非商業用途,存在侵權告知刪除


















