中國粉體網訊
【編者按】粉體材料工業屬于支撐國民經濟發展的基礎性產業和贏得國際競爭優勢的關鍵領域,近些年,國內粉體材料工業轉型升級成效顯著,綜合實力穩步增長,國際競爭力持續增強,一些企業長期專注于粉體材料領域、生產技術工藝國際領先、從而成為全球細分市場領導者的典范,有效改善了國內高端粉材的緊缺局面,提升了核心工藝技術與裝備的自主可控水平以及關鍵戰略資源的保障能力。中國粉體網通過尋找“中國好粉材”這一活動,以期促進相關企業更好發揮示范作用,引領中國粉體工業的發展,并讓“好粉材”發出它們更大的光彩。
鈷酸鋰——首個商業化的鋰電正極材料

鈷酸鋰 圖源:廈鎢新能源官網
鈷酸鋰(LiCoO2)作為最早實現商用的鋰離子電池正極材料,具有工作電壓高、壓實密度大、充放電速度快且穩定等優點,主要應用于中高端智能手機、筆記本電腦、平板電腦、小型無人機、電子煙以及 TWS 耳機為代表的可穿戴設備等各類新型消費電子產品領域。
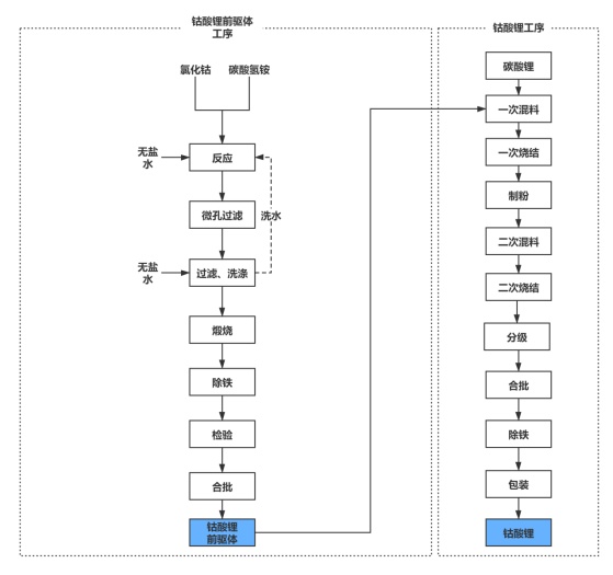
目前我國鈷酸鋰生產主要采用的是高溫固相法和液相合成法兩種。其中,高溫固相反應法將鋰源、前驅體鈷源、添加劑按照一定的化學計量比進行混合,混料均勻后在一定的溫度和含氧氣氛下進行燒結,然后進行粉碎處理及再次燒結之后制得鈷酸鋰。
而液相合成法的主要思路是將鋰鹽和鈷鹽加入金屬醇鹽,通過溶液形成溶膠,再形成凝膠,隨后將凝膠進行熱處理后得到鈷酸鋰。

液相合成法
隨著 5G 商用化的加速及新型電子產品朝輕量化、微型化、長壽命發展,市場提高對鈷酸鋰電池的能量密度和循環性能要求。鈷酸鋰正極材料正朝著高電壓方向發展。
以高電壓鈷酸鋰為正極材料的鋰電池,不僅可以實現電池能量密度的提升,實現長續航,而且可以進一步提升倍率循環性能實現“長壽命低衰減”,且電芯的一致性好。
不過,高電壓鈷酸鋰制備面臨較高的門檻。具體而言,隨著充電電壓的提高,鈷酸鋰材料會出現結構相變、穩定性下降、安全性能下降等問題。此外,高電壓鈷酸鋰在前驅體端生產工藝方面存在較高難度,技術壁壘較高。
廈鎢新能源——鈷酸鋰龍頭
近年來鈷酸鋰的市場集中度不斷提高,頭部集中化趨勢逐步顯現,市場呈現一超多強的局面,其中廈鎢新能源占據顯著的龍頭地位。
廈鎢新能源的前身是廈門鎢業股份有限公司旗下的電池材料事業部,于2016年12月20日正式成立為廈門廈鎢新能源材料有限公司,2020年4月完成股份制改制,變更為廈門廈鎢新能源材料股份有限公司。
廈鎢新能源從2004年開始研發生產鈷酸鋰,采用獨特的前驅體制造技術,生產高性能的四鈷前驅體;結合應用領域特點,采用特殊的摻雜和包覆工藝,開發出適用性強且性能優異的鈷酸鋰材料。產品具有工作電壓高,壓實密度大,充放電速度快且循環壽命高等優點,市場占有率連續多年世界第一?蛻舭ㄋ上隆幍滦履茉础⒅袆撔潞健⑿劳_、比亞迪、三星、LGC等國內外知名電池客戶。

廈鎢新能源鈷酸鋰生產工藝
根據廈鎢新能三季度報披露,今年前三季度,隨著消費電子市場穩步復蘇,帶動鈷酸鋰需求持續增長,前三季度鋰電正極材料產品實現銷量 7.11 萬噸,其中鈷酸鋰實現銷量 3.23 萬噸,同比增長 30.45%。
看準市場需求,積極研發高電壓鈷酸鋰
隨著 AI 智能的逐步普及, 3C 消費市場正在復蘇,給鈷酸鋰帶來新的發展機遇。針對AI功能對高能量密度的需求,廈鎢新能源積極研發高電壓鈷酸鋰正極材料,是目前市場上極少數能供應4.5V+鈷酸鋰正極材料的供應商之一。
在高電壓鈷酸鋰方面,廈鎢新能源持續針對4.5V以上鈷酸鋰能量密度提升和快充性能兩個方面,對材料的性能進行改良,逐步解決了4.5V以上鈷酸鋰材料高溫循環、安全等性能惡化的問題,4.5V鈷酸鋰產品已經批量生產并供貨,其中,4.53V鈷酸鋰已經通過多家客戶認證,4.55V 鈷酸鋰開發進度基本符合客戶需求。
此外,近年來,廈鎢新能源積極培育前沿產業技術研發,并取得了一系列成果,多項技術位列國際領先水平,具備完善的自主知識產權體系,并積極開展磷酸錳鐵鋰、固態電池材料、硅基負極等前沿產品開發,帶動產品以新提質、以質催新,主要產品鈷酸鋰榮獲今年最新一批國家級制造業單項冠軍。公司榮獲“國家級高新技術企業”、“國家級專精特新小巨人企業”,“國家綠色工廠示范企業”等稱號。
參考來源:
1.廈鎢新能源官網
2.粉體網《一張圖了解鈷酸鋰正極材料》
3.證券日報《廈鎢新能:創新正極材料 助力鋰電池技術革新》
4.顧杰等《鋰離子電池正極材料鈷酸鋰的研究進展》
【尋找“中國好粉材”活動簡介】
為推動國產高端粉材發展,提升高端粉體材料進口替代,宣傳和推廣國產優秀好粉材及研發單位,讓更多用戶了解和使用國產好粉材,尋找“中國好粉材“活動應運而生,活動由中國粉體網主辦、北京粉體技術協會協辦,主題為助力高端粉材研發創新行動。歡迎實力企業(產品市占率全球前列、取得豐富的創新技術成果)自主申報,申報資料請發送到郵箱:cnpowder@163.com。主辦方將依托線上線下宣傳資源,幫助企業營銷拓客,助力企業品牌推廣,提升企業的國際知名度。
(中國粉體網編輯整理/喬木)
注:圖片非商業用途,存在侵權告知刪除!















