認 證:工商信息已核實
訪問量:1321988

上海矽諾國際貿易有限公司 2020-07-08 點擊1699次
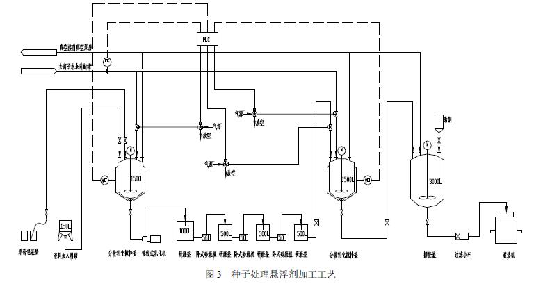
智能化生產是工業自動化和現代通信技術的有機結合,智能化車間的要素包括先進的設備、先進的工藝、合理的車間布局,并結合自動化生產技術和先進的通訊技術,將整個生產環節有機地結合起來。智能化懸浮劑加工車間是利用計算機技術、自動化技術和信息化集成技術,通過液體投料自動化、粉塵除塵自動化、VOC 處理自動化、懸浮劑生產的連續化和生產工藝精細化,以實現智能化生產[17]。圖3 為種子處理懸浮劑的加工工藝,智能化懸浮劑加工工藝采用二級或三級砂磨串聯實現連續化生產。液體物料采用隔膜泵自動進料和自動稱量;
粉體物料利用螺桿進料裝置進入前剪切釡中,通過高剪切和錨式攪拌達到均質目的;混懸液通過中控系統的控制進入在線剪切、前緩沖釡、一級砂磨、二級砂磨、三級砂磨和成品調配剪切等工藝,在每個工藝過程中增加溫度監測、數據傳感裝置、設備穩定性監控和報警系統,成品剪切工藝階段加入增稠劑、色漿和成膜劑等組分,然后進行中控指標檢測。根據現有種子處理懸浮劑的加工工藝,進行車間相關的整體布局,采用分層式布局,使投料、預分散、研磨、調配和分裝等環節分布于不同層級,便于工作的開展。投料釜置于第三層,投料后開展預分散工序;研磨和調配釜置于第二層,經過砂磨機研磨后進入調配釜進行調配混合;分裝工序置于第一層,從成品釜中直接進入包裝機進行分裝工序。

先進的設備是種子處理懸浮劑加工智能化的重要元素,沒有先進的設備就無法形成自動化,更談不上智能化。整個加工過程的工業化設備包括先進的可控溫投料釜和調配釜、自動進料和自動稱重模塊、高精度砂磨設備及成套的全自動分裝線。
種子處理懸浮劑加工車間的智能化,需引入智能化裝置,如配備自加料系統,精確添加各種原料,并通過自動稱量裝置確保加入量的準確。引導種子處理懸浮劑投料環節由過去的人工式、粗放式的情況向自動化、智能化和精細化發展。種子處理懸浮劑加工的智能化,就是對劑型加工過程中的重要環節加以細化,并逐一進行控制,使整個加工過程智能化。
種子處理懸浮劑加工過程主要有幾大關鍵環節,針對每一個關鍵環節,引入相應的智能化模塊。
① 投料與攪拌、剪切中,引入電機開啟、攪拌頻率識別、稱重和超重報警等提供自動加料、可控的攪拌和剪切、自動化可視化稱重模塊。
② 研磨環節,根據不同產品的實際需要,對砂磨機的控制實現智能化,包括進料速度調節和物料流量調節等,各調節參數需根據前期試驗摸索確定。
③ pH 調節環節,加裝在線pH 實時監控,并安裝計量泵開關和pH 反饋調節等模塊,精確調節體系的pH。
④ 升溫、保溫和降溫系統,升溫和保溫系統主要針對種子處理微囊懸浮劑,目前常用的界面聚合法和原位聚合法均需要經過升溫和保溫階段,而針對種子處理懸浮劑,則需在砂磨過程中降溫,保證顆粒的研磨效率。基于此,溫度控制系統加裝熱水泵開關,熱水進、回閥門,冷水進、回閥門和冷凝器進水閥門等模塊,針對實際需要,可有效調節加工過程中的溫度,保證加工的質量。
⑤ 混合環節,主要負責將物料進行混合和調配,涉及到的環節主要有底閥、橫向閥門開關、電機變頻、調節閥和浮子流量計信號等。
