
四方光電(武漢)儀器有限公司
高級會員
已認證

四方光電(武漢)儀器有限公司
高級會員
已認證
作為能源消耗高密集型行業,鋼鐵行業是制造業31個門類中碳排放量的大戶,占全國碳排放總量15%左右,是國家“雙碳”政策的重點監管對象。2024年5月27日,國家發展改革委等部門制定了《鋼鐵行業節能降碳專項行動計劃》,該計劃明確提出:要積極推進副產煤氣利用,推廣燃氣—蒸汽聯合循環等發電技術,支持開展軋鋼加熱爐煤氣反吹、轉爐底吹二氧化碳煉鋼等應用。對于大型鋼鐵企業來講,要在副產煤氣回收利用上進行優化,生產降本增效,煤氣熱值分析無疑是關鍵一環。
在鋼鐵行業,各種爐窯(包括加熱爐、焦爐、點火爐、氣燒石灰窯等)中都會用到煤氣,通過對煤氣的燃燒來加熱爐窯中的鋼件或礦料。焦爐煤氣、高爐煤氣、轉爐煤氣、天然氣既可單獨作為煤氣氣源也可混合作為煤氣氣源。這些煤氣由于其組成成分及含量差異,具有不同的熱值、華白指數以及燃燒空氣需要量。熱值反映了煤氣的能量含量,而華白指數則更關注煤氣在特定燃燒系統中的互換性和燃燒特性,跟煤氣熱值和比重緊密相關。此外,控制燃燒空氣需要量能夠最大限度減少通入空氣引起的能量浪費,并且過量的空氣會導致金屬表面氧化,影響產品品質。
CV(熱值,kcal/m3) | SAR(燃燒空氣需要量) | |
焦爐煤氣 | 4000 | 4 |
高爐煤氣 | 750 | 0.6 |
轉爐煤氣 | 2000 | 1.6 |
天然氣 | 9000 | 10 |
表1 典型煤氣熱值
為了使這些鋼件或礦料達到預期的溫度,各生產單位均需制定一套與其特定工況相適應的加熱制度。然而,這一加熱制度的執行效果在很大程度上依賴于煤氣熱值的穩定性。因此,在鋼鐵生產過程中部署先進的煤氣熱值在線監測系統顯得尤為關鍵。該系統能夠實時且迅速地測定煤氣的熱值、華白指數、比重以及燃燒空氣指數等核心參數。通過這些監測數據,能夠指導操作人員精確調節各燒嘴及各溫度控制分區的空燃比、長短火焰控制;大幅提高煤氣燃燒效率和利用率。同時,各燒嘴及分區的空燃比的精確控制也可降低NOX等污染物的生成量,符合現下節能減排及環境保護的實際要求。

應用場景
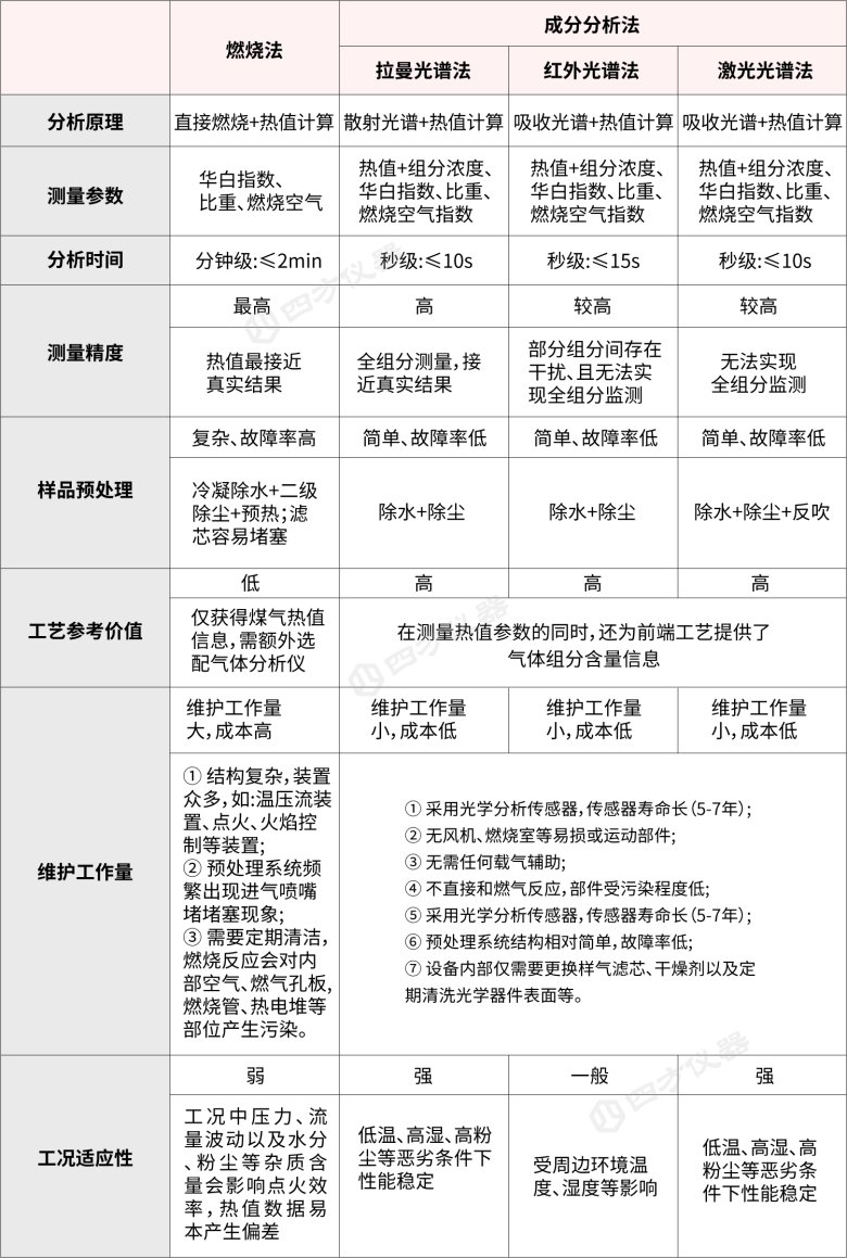
目前煤氣熱值分析方法分為燃燒法和分析法兩大類。燃燒法,是通過燃燒來測定燃氣熱值,燃氣進人燃燒室燃燒,通過檢測燃燒后氣體的溫度結合比重單元測得的流量密度,求得華白指數,最后再計算出熱值。成分分析法,是通過氣體分析儀器先檢測出燃氣中各組分的體積濃度,然后利用這些組分氣體的已知氣體摩爾組成,計算出煤氣熱值、華白指數、比重等關鍵參數。目前鋼鐵行業常用紅外光譜、半導體激光光譜以及激光拉曼光譜等光學分析設備進行煤氣成分分析以及熱值計算。

表2 四種技術對比
由表2可知,光學分析法對比燃燒技術,在樣品預處理系統、環境適應性、維護工作量等方面具有明顯優勢,且能夠同時測量煤氣組分和熱值數據,對工藝優化指導意義更大。而燃燒法設備雖然測量結果最接近真實值,但是整體結構相對復雜、預處理系統故障率高,維護工作量大,僅有熱值數據對工藝指導意義弱,且本身檢測方式也存在安全生產管理的潛在風險。此外,如今市場上成分分析法檢測熱值已經是主流技術:除了尤尼、赫伯等幾家一直做燃燒式熱值儀的廠家外,國內外一線分析儀廠家艾默生、梅特勒托利多、ABB、賽默飛、西門子、約克、西克、島津、理研、E+H、Bruker、川儀、聚光、四方、雪迪龍等對于煤氣品質的檢測,均是以成分檢測為主,鮮有向燃燒檢測方向發展。綜合來看,光學成分分析法可作為煤氣熱值計量的優選方法。
四方光電(武漢)儀器有限公司(以下簡稱“四方儀器”)憑借其先進的核心氣體傳感器技術和數十年工業過程在線監測設備開發經驗,四方儀器推出了一套專為鋼鐵行業設計的光譜法熱值分析解決方案。該方案采用行業領先的光學成分法分析原理,結合激光拉曼光譜、紅外光譜和半導體激光光譜等多種光學技術,實現了對煤氣成分和熱值的同步監測,助力鋼鐵企業精確控制工藝流程,提升生產效率,確保生產過程的安全性,并為鋼鐵行業的生產決策提供堅實的數據支持和可靠依據。

解決方案
相關產品
更多
相關文章
更多
技術文章
2025-10-28技術文章
2025-10-24技術文章
2025-10-13技術文章
2025-09-26
虛擬號將在 秒后失效
使用微信掃碼撥號