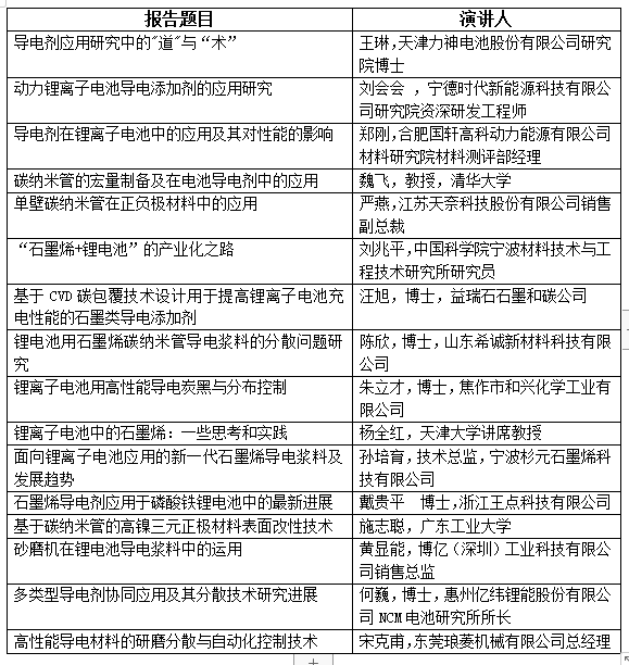
第二屆鋰離子電池用新型導電添加劑高峰論壇定于2020年7月6-8日在江蘇常州香格里拉大酒店舉行。珠海歐美克儀器有限公司作為支持單位參加此次論壇。
作為行業領先品牌,歐美克一直致力于為粒度檢測與控制提供優秀的解決方案。隨著鋰離子電池技術的不斷完善發展以及鋰離子動力電池產業集中度的進一步提升,鋰離子動力電池的電化學性能、安全性能、經濟性能都對電池材料的粒度檢測提出了更高檢測要求。
Topsizer激光粒度分析儀和Topsizer Plus激光粒度分析儀就是兩款在鋰離子電池行業被廣泛應用的高性能激光粒度分析儀。其量程寬、重現性好、分辨能力強、自動化程度高、故障率低等優異性能保證了測試結果和分析能力,而且與國內外、行業上下游黃金標準保持一致,不僅為用戶節省了方法開發和方法轉移上的時間和成本,更重要的是可以避免粒徑檢測不準帶來的經濟損失和風險,無論在產品研發、過程控制還是質量控制上,都能夠為用戶帶來真正的價值!
論壇由中國化學與物理電源行業協會主辦,中國科學院寧波材料技術與工程技術研究所研究員劉兆平、天津大學講席教授楊全紅為此次會議的技術委員會主席。屆時鋰離子電池導電添加劑研發與生產單位、電池生產企業及設備制造企業等上下游產業人員齊聚常州,探討大功率、高能量密度鋰離子電池用導電劑的品種、改性處理、發展和應用等,以及展望新型導電劑的研發以及在動力型鋰離子電池方面的發展前景。





















