中國粉體網訊 石墨烯自問世以來,被業界普遍看好其發展,國內優秀的新材料企業也越來越重視對石墨烯的研究,以期在未來競爭中能占據有利地位。
石墨烯產業鏈結構
石墨烯的上游為石墨礦、甲烷等原材料,中游為石墨烯化合物、石墨烯薄膜的制造,下游為終端產品如涂料、油墨、手機、觸控屏等應用。

石墨烯行業總體競爭情況
目前中國已經基本形成以長三角、珠三角和京津冀魯區域為聚合區,多地分布式發展的石墨烯產業格局。我國石墨烯產業化勢頭強勁,多個具有石墨烯特色的產業創新中心已露雛形。尤其是長三角地區,“東方碳谷”常州因其石墨烯相關產業的高度集聚而備受關注,寧波有中科院寧波材料所作為支撐,外加上海高校與科研院扎實的科研能力,三地之間協同發展、優勢互補,石墨烯生產制備技術不斷取得突破,應用產業化步伐迅速。
石墨烯上市公司產業鏈布局
從整體產業鏈的布局來看,目前大多數企業布局在石墨烯產業上游(石墨烯制備)及中游(石墨烯粉體、石墨烯薄膜);下游集中在鋰電池材料,其他應用尚未完善,導致石墨烯相關業務難以盈利,這也是為何目前石墨烯概念上市公司均呈虧損狀態,加上未來下游應用技術研發的不確定性,相關公司在石墨烯產業上的成長性有待商榷。根據搜索choice石墨烯概念板塊,得到在A股上市的石墨烯相關公司46家,主要涉及產業鏈如下:

中國石墨烯企業生產情況
目前,我國石墨烯產業已經有超過50家的制備及相關應用開發企業,目前市場競爭也主要集中在石墨烯規;苽浼夹g以及與下游商業化應用對接兩方面。經過前期的積累,國內大型石墨烯企業(年產石墨烯粉體50噸以上)已經初步掌握了國際相對主流的石墨烯制備方法,大部分指標足以滿足低端應用需求。此外,少數企業已經具備了規模化生產的優勢,產能擴建也在進行之中。

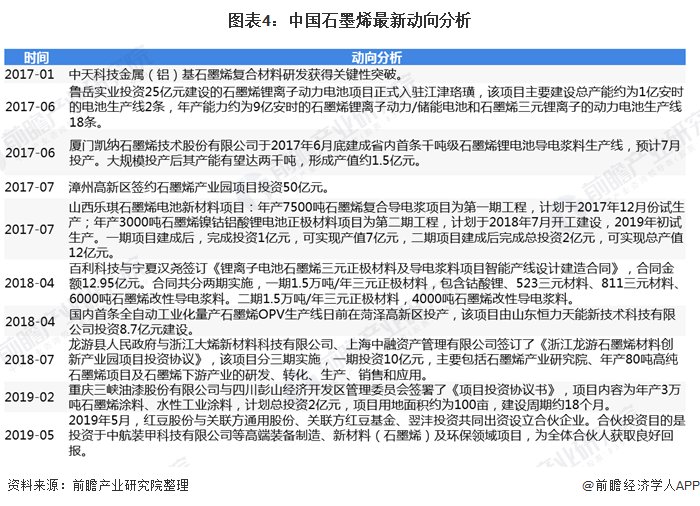
中國石墨烯最新動向分析
石墨烯具有非常好的導熱性、電導性、透光性,而且具有高強度、超輕薄、超大比表面積等特性,廣泛應用于鋰離子電池電極材料、太陽能電池電極材料、薄膜晶體管制備、傳感器、半導體器件、復合材料制備、透明顯示觸摸屏、透明電極等方面。并且在政策的扶持鼓勵下,我國石墨烯產業近年迎來大發展,被業界普遍看好其發展,國內企業也越來越重視對石墨烯的研究和投資。

中國石墨烯市場規模分析
中國經濟信息社在常州發布的《2018-2019中國石墨烯發展年度報告》顯示,我國石墨烯產業前景廣闊,產業規模持續增長。據中信證券統計,2018年我國石墨烯產業規模約為111億元,較2017年增長41億元,同比增長58%。2018年以來,石墨烯粉體和薄膜的生產規模進一步擴大。粉體方面,常州第六元素、青島昊鑫、寧波墨西等多家企業已擁有國內領先的石墨烯粉體生產線。薄膜方面,長沙暖宇新材料科技公司年產量100萬平方米的石墨烯膜生產線已開建,預計建成后將成為國內第二大石墨烯膜生產線。
中國石墨烯行業正處于市場導入期,產品尚未成熟,行業利潤率較低,但市場增長率較高。預計隨著石墨烯技術的不斷突破和下游應用的不斷成熟,將進一步促進和推動石墨烯的應用發展及市場規模擴大,預計到2020年石墨烯產業將進入快速成長期,2021年市場規模可達200億元,2025年有望達到1000億元占世界市場規模超過一半,成為全球最大的石墨烯消費國家。

(中國粉體網編輯整理/三昧)
注:圖片非商業用途,存在侵權告知刪除!





















