中國粉體網訊 受益于新能源汽車的技術外溢,尤其是三電系統的發展,航空領域的電動化似乎也已席卷而來。
7月19日,商飛時代(上海)航空有限公司成立,經營范圍包含民用航空器維修、民用航空器零部件設計和生產、民用航空器(發動機、螺旋槳)生產等。該公司由寧德時代新能源科技股份有限公司、中國商用飛機有限責任公司、上海交大企業發展集團有限公司共同持股。

(來源:企查查)
業界認為,此舉或是寧德時代對電動飛機市場的一次著力布局。要知道,在今年4月舉行的2023上海車展上,寧德時代便推出了新一代電池技術--凝聚態電池。該電池不僅被喻為是繼麒麟電池之后的又一項創新的里程碑技術,也被視為開啟了載人航空電動化的全新場景。當時,寧德時代首席科學家吳凱便透露,公司正在就凝聚態電池進行民用電動載人飛機的合作開發,執行航空級的標準和測試。
01 動力電池的“向上”突破的三大場景
eVTOL
eVTOL是指以電力作為飛行動力來源且具備垂直起降功能的飛行器,拆開來講就是電動+垂直起降+飛行器。需要指出的是,eVTOL一般指載人或大載重物流用途飛行器,一般不包括消費級多旋翼航拍用途的無人機。
eVTOL的靈感來自軍用固定翼飛機垂直起降技術VTOL,這一概念最早從二十世紀四十年代被提出,在二十世紀八十年代由美國波音公司和貝爾直升機公司(BoeingBell)聯合研發,1989年具備垂直起降(VTOL)能力的側轉旋翼機“魚鷹”成功首飛。

MV-22“魚鷹”側轉旋翼機(來源:新華網)
VTOL技術被引入交通電動化領域,提出eVTOL概念,重點在于動力系統方面的技術替代,將是全球新能源技術日趨成熟下水到渠成的必然結果。
隨著歐美國家針對eVTOL的適航認證體系法規、條款的制定和完善,以及電池、電控、電動機、輕型復合材料、飛控等關鍵技術的發展,eVTOL或許將引發新一輪航空革命。特別是2023年,eVTOL領域首飛消息不斷,此時的eVTOL正像多年前的新能源汽車一樣,正在成長為未來十年改變出行方式的新風口。

國內外eVTOL企業梳理(來源:第一財經)
飛行汽車
飛行汽車,顧名思義,指的是既能在地面行駛又能在空中飛行的陸空兩用交通工具。
嚴格來說,真正意義上能跑能飛的陸空兩用飛行汽車在航空英語中還可細分為“flying car”和“roadable aircraft”兩個小類。其中,前者是最普遍使用的說法,也是與中文的“飛行汽車”完全對應的名稱,指“可以飛行的汽車”,詞干為“汽車”,“可以飛行的”是定語,因此這個名稱一般指設計更偏向地面行駛功能的陸空兩用交通工具。“roadable aircraft”直譯是“可以在地面行駛的飛行器”,詞干為“飛行器”“可以在地面行駛的”是定語,因此這個名稱一般指設計偏向飛行功能的陸空兩用交通工具。
與此同時,隨著近年來電動垂直起降技術的快速發展,eVTOL和飛行汽車這兩個名稱都有很高的使用頻率,兩者混用的情況比較普遍,特別是在企業宣傳中經常見到使用飛行汽車指代eVTOL的情況。因為在eVTOL發展初期,由于其名稱對公眾而言有些復雜難懂,而“飛行汽車”不僅上口易懂,還非常利于宣傳,這個名稱很快被eVTOL企業廣泛使用,二者隨之逐漸被混淆。
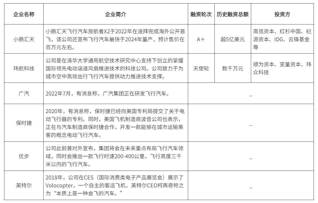
據不完全統計,目前通用、保時捷、小鵬、廣汽等國內外車企,英特爾、優步等科技公司都在布局飛行汽車。截至2021年,全球范圍內已有超過200家企業或機構在研發飛行汽車產品,約有420種型號。

國內外飛行汽車企業梳理(來源:第一財經)
其中,小鵬汽車-W旗下的小鵬匯天飛行汽車旅航者X2于2022年在迪拜完成海外公開首飛,并且在今年年出正式獲得由中國民用航空中南地區管理局頒發的特許飛行證,成為國內首款提出申請并成功獲批的有人駕駛eVTOL產品。此外,該公司還宣布飛行汽車最快于2024年量產,預計售價在百萬元左右。

小鵬匯天飛行汽車旅航者X2-飛行狀態(來源:小鵬匯天)
民航客機
在民航客機方面,美國NASA燃氣-電混合推進項目的技術負責人謝麗爾·褒曼曾表示,驅動一架巡航狀態的大型飛機至少需要1000Wh/kg的能量密度。中國科學院物理研究所研究員李泓指出,目前市面上的電池在200-260Wh/kg之間,按照過去業界能量密度的增長速度,要研發出800-1000Wh/kg的二次電池(即可通過充放電循環使用的電池),還需要多年探索。
正力新能首席產品官于哲勛稱,未來應用在民航客機領域也是有可能的。最開始可能會以混合動力的模式應用于民航客機領域,在起飛或者降落需要比較大的功率的時候,除航油之外可以再用電池來輔助,提升功率性能;在平飛巡航階段不需要很大功率的時候,可以用油,使得燃油經濟性得到很大提升。至于純電動化,航程較長的航線或洲際航線估計不太現實,但是一些近距離的支線航班未來可能會有應用,當然這是在基于電池技術有很大提升,能夠解決能量密度和續航問題的前提下。
作為動力電池領域涌現的新生力量,正力新能以極具前瞻性的“LISA-321”產品+研發戰略體系,在行業發展的極早階段,就識別出載人電動飛行器領域的廣闊前景,針對eVTOL航空級電池系統進行了長期研究布局,不斷取得突破,目前與國內及歐美多家頭部電動飛機公司展開深入合作,并在今年5月份首次發布了正力·航空電池系列,建立起全面覆蓋陸海空應用場景、多種化學體系的產品研發戰略,成為國內首批具備高性能eVTOL電池研發和生產能力的動力電池企業之一,正逐步成長為航空級電池應用領域極具潛力的領先企業。

正力新能航空航天電池產品系列(來源:正力新能)
02 第一個吃螃蟹的深圳
2023年,深圳首次在政府工作報告中提出發展低空經濟、建設低空經濟中心。
低空經濟是指,以低空空域為依托,以有人駕駛、無人駕駛航空器等低空飛行活動為牽引,輻射帶動相關領域融合發展的綜合性經濟形態。
今年10月之后,深圳有望開通eVTOL載人航空器跨城航線(深圳-珠海),搭乘該航空器或可實現15分鐘從深圳到珠海的跨城之旅。7月13日,國內eVTOL公司峰飛航空科技宣布,在今年第四季度進行全球首例eVTOL跨城空中交通航線深圳-珠海示范飛行。由該公司自主研發的5座eVTOL載人航空器“盛世龍”將從深圳“灣區之光”起飛,至珠海日月貝降落后再執行返程飛行,單程航時預計15分鐘、總航時約30分鐘,飛行往返距離超過80公里。

峰飛盛世龍(來源:峰飛航空)
據了解,若兩地交通暢通的情況下,汽車自駕的單程行駛時長需要2.5小時,如果遇上擁堵,則需要3小時以上,而eVTOL載人航空器跨城航線開通后,這段時間將變為15分鐘。
與此同時,深圳發達的低空產業鏈,也正在向其他城市輻射。
7月5日,惠州市發展和改革局就《惠州通用機場布局規劃(公眾征求意見稿)》公開征求公眾意見。 該規劃提到,廣東省政府已將珠海和深圳確定為重點發展通用航空產業的城市,深圳通用航空發展較為發達,(深圳通航)產業溢出將帶動惠州通航產業發展。同時,深惠兩市通用航空網絡的逐步健全與擴大,將輻射帶動整個粵港澳大灣區通航網絡建設。
參考資料:
1、蓋世汽車,《寧德時代“卷”上天,牽手商飛成立航空公司》
2、時代財經,《首條電動載人航空器航線將開通,深圳到珠海3小時變15分鐘》
3、新華網,《正力新能“三高一快”eVTOL航空航天電池產品挑戰動力電池技術制高點》
4、第一財經,《龍頭扎堆布局飛行器,動力鋰電打開航空新場景》
5、中國民航網,《eVTOL還是飛行汽車?殊途可以同歸》
(中國粉體網編輯整理/長安)
注:圖片非商業用途,存在侵權告知刪除!















