中國粉體網訊  石英玻璃具有一系列優良的物理、化學性能,包括具有極低的熱膨脹系數、優異的耐溫性、良好的化學穩定性、優良的電絕緣性、低而穩定的超聲延遲性、最佳紫外、可見光及近紅外光譜透過率,并擁有高于普通玻璃的機械性能,利用各項優點可以制作成石英玻璃錠材、管材、棒材、板材、坩堝、各種器皿和器件以及石英玻璃纖維和織物等產品,這些產品被廣泛應用于需要提供高溫、潔凈、耐蝕、透光、濾波等各種特定的高新產品生產工藝環境,如半導體、光通訊、光學、光伏、電光源、航空航天、核能激光等行業。
在半導體集成電路制造工藝過程中,石英坩堝、石英管、石英舟、石英支架等各種配件是難以替代的關鍵材料和制品,涉及半導體晶圓制造的大部分流程,對半導體晶圓廠來講,石英制品參與生產工序長,影響范圍廣,且石英制品必須要幾乎完整參與其產品的生產過程才能確定是否通過驗收,石英制品一旦出現質量問題,直接影響其產品的合格率,故石英制品對于下游企業至關重要。
半導體用石英部件一般可分為高溫區器件和低溫區器件。其中,高溫工藝用石英部件由于需要在千度以上連續工作數小時,所以需要其具有耐高溫、熱穩定性好、不易變形等性能。另外,還需具備耐腐蝕、透光性好、雜質含量低等性能。

半導體芯片生產加工流程中用到的石英制品
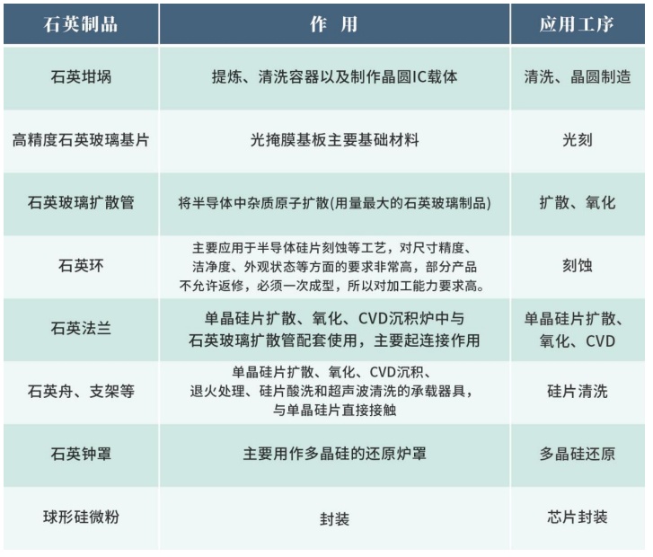
石英制品作為半導體設備的零部件和芯片生產工藝過程中的耗材,其應用場景緊密結合半導體生產工藝過程。半導體工藝制程中,需要用到大量的石英制品,主要應用于光刻、刻蝕、清洗、封裝、擴散、氧化等工藝。石英制品應用在半導體行業的產品主要包括石英舟、石英法蘭、石英玻璃坩堝、石英玻璃基片、石英鐘罩、石英管道、石英環等。
主要石英制品在半導體制程中的應用
隨著國內半導體產業提速發展,用于半導體加工用的石英產品市場被越來越多的人們看好和關注,石英制造的企業也增加了很多,但是高品質的石英制造商數量在國內并不多,產能主要分布在北京、沈陽、杭州、上海和湖州地區。未來,隨著石英市場行業規模的不斷擴大,將會吸引更多的企業進入市場。
2025年4月23-24日,由中國粉體網、中粉會展主辦的“2025全國半導體行業用高純石英材料產業發展大會”將在江蘇南京召開,屆時來自中國建筑材料科學研究總院有限公司的教授級高工聶蘭艦,將做題為《高純石英材料制品在半導體制程中的應用》的報告。該報告將深入探討高純石英材料制品在半導體制造中的核心應用價值。

聶蘭艦,教授級高工,現任建材工業石英玻璃重點實驗室主任及石英新材料研究所副所長。自2011年工作以來,一直從事高性能石英玻璃材料的制備技術、裝備與標準化等研究工作。先后作為項目負責人主持國家級科研項目10項,重點參與國家級科研項目十余項,研制出慣導用高均勻石英玻璃、大尺寸零膨脹石英玻璃、全合成石英管、無氯抗輻射石英玻璃、間接法合成高純無水石英玻璃和摻雜功能石英玻璃等多項石英玻璃新材料,為航天、強激光、半導體和精密光學等領域提供了關鍵基礎材料,獲授權專利31件(其中授權發明22件)、發表論文20余篇、參與論著2部、制修訂標準20余項,榮獲科技獎7項。
參考來源:中國半導體用石英材料市場研究分析報告(2024~2027),粉體大數據研究
(中國粉體網編輯整理/平安)
注:圖片非商業用途,存在侵權告知刪除!


















