中國粉體網訊 在大家的印象里,陶瓷是易碎品。但經過現代科技加工后,陶瓷“搖身一變”,成為了一種堅硬、高強度的新材料,尤其是在對材料有特殊物理性能要求的防彈領域,陶瓷更是大放異彩,成為非常熱門的防彈材料。
陶瓷材料的防彈原理是什么
裝甲防護的基本原理是消耗射彈能量、使射彈減速并達到無害。絕大部分傳統的工程材料,如金屬材料通過結構發生塑性變形來吸收能量,而陶瓷材料則是通過微破碎過程吸收能量。

(鄭州立新實業有限公司防彈陶瓷)
防彈陶瓷的吸能過程大致可分為3個階段。(1)初始撞擊階段:彈丸撞擊陶瓷表面,使彈頭變鈍,在陶瓷表面粉碎形成細小且堅硬的碎塊區的過程中吸收能量;(2)侵蝕階段:變鈍的彈丸繼續侵蝕碎塊區,形成連續的陶瓷碎片層;(3)變形、裂縫和斷裂階段:最后陶瓷中產生張應力使陶瓷碎裂,隨后背板變形,剩余的能量全部由背板材料的變形所吸收。彈丸撞擊陶瓷的過程中,彈丸和陶瓷均受到破壞。
防彈陶瓷對材料性能有哪些要求
因為陶瓷本身的脆性,其受到彈丸沖擊時發生斷裂而不是塑性變形。在拉伸載荷作用下,斷裂首先發生在非均質處如孔隙和晶界上。因此,為使微觀應力集中降低到最小程度,裝甲陶瓷應當是孔隙率低(達理論密度值的99%)和細晶粒結構的高質量陶瓷。

材料性能及其對防彈性能的影響
防彈陶瓷材料眾多,這幾種最常用
自21世紀以來,防彈陶瓷發展迅速,種類較多,包括氧化鋁、碳化硅、碳化硼、氮化硅、硼化鈦等,其中以氧化鋁陶瓷(Al2O3)、碳化硅陶瓷(SiC)、碳化硼陶瓷(B4C)應用最廣。氧化鋁陶瓷密度最高,但硬度相對較低,加工門檻較低,價格較低,依據純度分為85/90/95/99氧化鋁陶瓷,相應的硬度和價格也依次增高。

不同防彈陶瓷材料性能對比
碳化硅陶瓷密度相對較低,硬度較高,屬于性價比較高的結構陶瓷,因此也是目前國內應用最廣的防彈陶瓷。
碳化硼陶瓷在這幾種陶瓷中密度最低,硬度最高,但同時其對加工工藝的要求也很高,需要高溫高壓燒結,因而成本也是這3種陶瓷中最高的。

(上海戎創鎧迅碳化硼防彈陶瓷)
比較這三種較為常見的防彈陶瓷材料,氧化鋁防彈陶瓷的成本最低但防彈性能遠不如碳化硅與碳化硼,因此目前國內關于防彈陶瓷的的生產單位中碳化硅和碳化硼防彈居多,而氧化鋁陶瓷則很少見。但是單晶氧化鋁卻可以用來制備透明陶瓷,被廣泛用作光功能透明材料,單兵防彈面罩、導彈探測窗口、車輛觀察窗、潛艇潛望鏡等軍事裝備上加以應用。
碳化硅、碳化硼成為最受歡迎的兩種防彈陶瓷材料
碳化硅防彈陶瓷
碳化硅共價鍵極強,在高溫下仍具有高強度的鍵合,這種結構特點賦予了碳化硅陶瓷優異的強度、高硬度、耐磨損、耐腐蝕、高熱導率、良好的抗熱震性等性能;同時碳化硅陶瓷價格適中,性價比高,是最有發展潛力的高性能裝甲防護材料之一。SiC陶瓷在裝甲防護領域具有廣闊的發展空間,在單兵裝備和特種車輛等領域的應用趨于多元化。作為防護裝甲材料時,考慮到成本及特殊應用場合等因素,通常將小塊排布的陶瓷面板與復合材料背板黏結成陶瓷復合靶板,以克服陶瓷由于拉應力引起的失效,并確保彈丸侵徹時只粉碎單塊而不破壞裝甲整體。

碳化硼防彈陶瓷
碳化硼是目前已知材料中硬度僅次于金剛石和立方氮化硼的超硬材料,硬度高達3000 kg/mm2 ;密度低,僅為2.52 g/cm3 ,是鋼鐵的1/3;彈性模量高,為450GPa;熔點高,約為2447 ℃;其熱膨脹系數低,導熱率較高。此外,碳化硼具有很好的化學穩定性,耐酸耐堿腐蝕,在常溫下不與酸堿及大多數無機化合物液體反應,僅在氫氟酸-硫酸、氫氟酸-硝酸混合液中有緩慢的腐蝕;且與大多數熔融金屬不潤濕、不發生作用。碳化硼還具有很好吸收中子能力,這是其它陶瓷材料不具備的。B4C的密度在幾種常用裝甲陶瓷中最低,加上彈性模量較高,使其成為軍事裝甲和空間領域材料方面的良好選擇。B4C存在的主要問題是價格昂貴(是氧化鋁的10倍左右)、脆性較大,限制了其作為單相防護裝甲的廣泛應用。

(上海戎創鎧迅碳化硼防彈陶瓷)
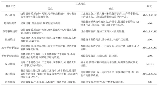
防彈陶瓷的制備方法
從陶瓷材料制備工藝的特點可以看出,目前工藝發展較為成熟的是反應燒結、無壓燒結和液相燒結,這3種燒結方式的生產成本較低,制備工藝較簡單,實現大批量生產的可能性較高。熱壓燒結和熱等靜壓燒結相對來說會受到產品尺寸的限制,生產成本較高,成熟性較低。超高壓燒結、微波燒結、放電等離子燒結和等離子束熔融法綜合來說成熟性最低,是較為新穎的制備手段,但對于技術和設備的要求較高,需要投入的生產費用高,實現批量化的可行性較低,常用于實驗探索階段,對實際應用意義不大,較難實現產業化。

典型防彈陶瓷的制備工藝
防彈陶瓷的升級
盡管碳化硅與碳化硼的防彈潛力非常大,但單相陶瓷斷裂韌性、脆性差的問題卻不容忽視。而現代科技的發展對防彈陶瓷的功能性與經濟性提出了要求:多功能、高性能、輕質、低成本和安全性。因此,專家學者們近年來希望通過微觀調節包括多元陶瓷體系復合、功能梯度陶瓷、層狀結構設計等來實現陶瓷的強韌化、輕量化和經濟化,并且這樣的護甲相對于如今的裝甲重量輕,更好地提高了作戰單位的機動性能。
功能梯度陶瓷即通過微觀設計組分材料性能呈規律性變化。比如硼化鈦與金屬鈦以及氧化鋁、碳化硅、碳化硼、氮化硅與金屬鋁等金屬/陶瓷復合體系,性能沿厚度位置呈梯度變化,即制備出從高硬度過渡到高韌性防彈陶瓷。
納米復相陶瓷是將亞微米級或納米級分散粒子添加到基體陶瓷中構成的復相陶瓷。如SiC—Si3N4一Al2O3、B4C—SiC等,對陶瓷的硬度、韌性和強度有一定的提高。據報道,西方國家正在研究將納米級粉體燒結制備出晶粒尺寸幾十納米的陶瓷,實現材料強韌化,防彈陶瓷有望在這方面實現大的突破。
總結
不管是單相陶瓷還是復相陶瓷,最優良的防彈陶瓷材料還是離不開碳化硅、碳化硼這兩種材料。尤其是碳化硼材料,隨著燒結技術的發展,碳化硼陶瓷的優異性越來越突出,在防彈領域的應用會被進一步開發。
參考來源:
[1]羅娟等.防彈陶瓷的燒結工藝及發展現狀
[2]吳燕平,燕青芝.防彈裝甲中的陶瓷材料
[3]楊亮亮,謝志鵬等.碳化硼陶瓷的燒結與應用新進展
(中國粉體網編輯整理/山川)
注:圖片非商業用途,存在侵權告知刪除




















